• 主页
  • 新闻中心

      新闻中心

      • 考研新闻
      • 院校动态
      • 最新公告
      • 政策解读
  • MBA调剂

      MBA调剂

      • A线调剂
      • B线调剂
      • EMBA调剂
  • MPA调剂

      MPA调剂

      • A线调剂
      • B线调剂
  • VIP调剂

      VIP调剂

  • 调剂攻略

      调剂攻略

      • 调剂百科
      • 调剂问答
      • 表格下载
      • 复试宝典
  • 其他调剂

      其他调剂

      • MPAcc调剂
      • MTA调剂
      • MEM调剂
      • Ed.M调剂
      • 其他硕士
  • 经典分享

      经典分享

  • 关于我们

      关于我们

      • 关于我们
      • 广告投放
      • 项目合作
      • 调剂优势
      • 版权申明
      • 加入我们
      • 联系我们
调剂

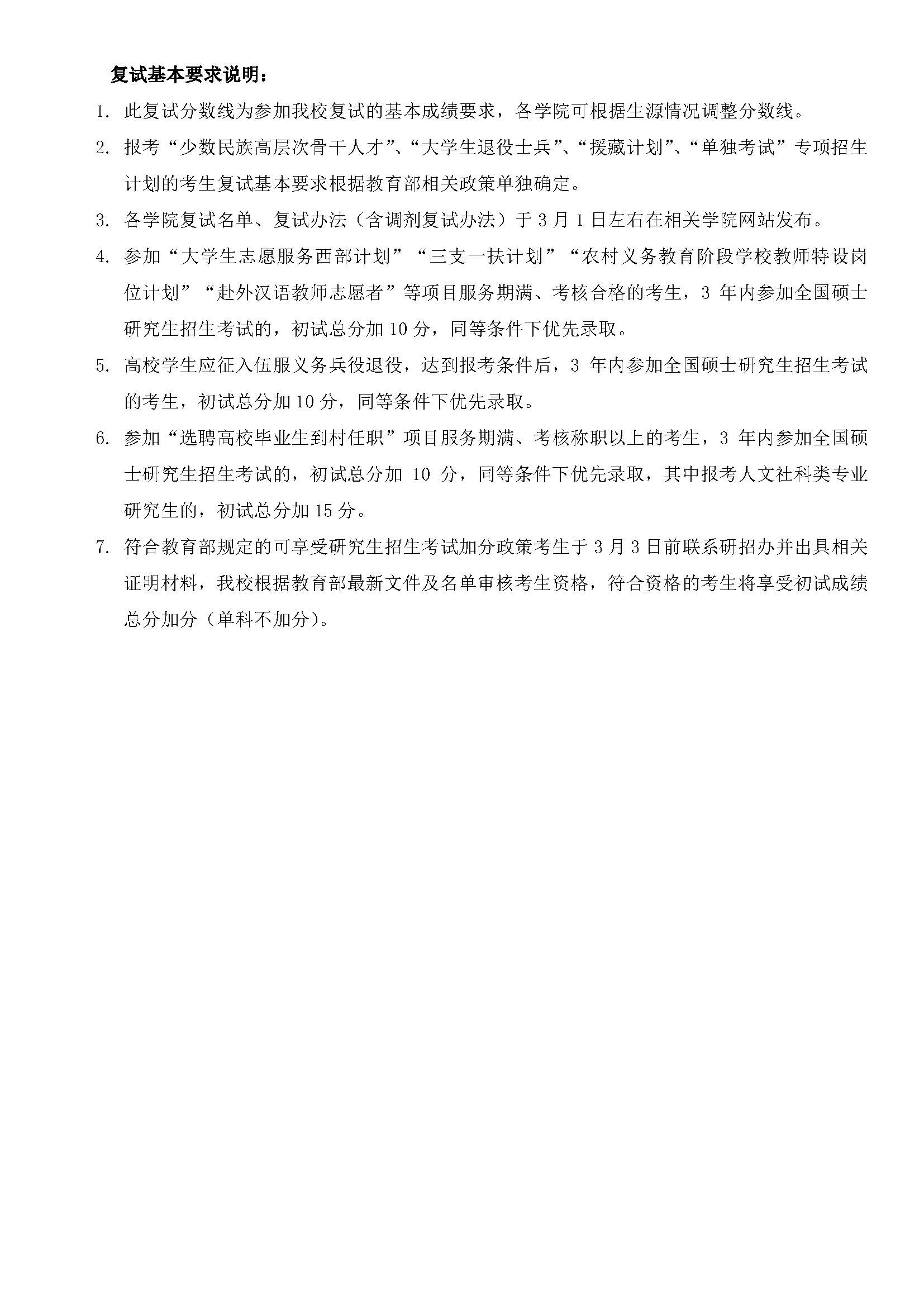
中国人民大学2017年MBA/MPA初试成绩基本要求院校动态

点击数: / 作者:Kiko / 2017-02-24
人大MBA调剂,人大MPA调剂,人大MPA分数线
  • 人大MBA调剂
  • 人大MPA调剂
  • 人大MPA分数线
  • 分享到微博
  • 分享到微信
阅读延展

  • 2024年安徽工业大学MBA调剂基本要求
  • 2024年安徽师范大学MBA调剂基本要求
  • 2024年武汉大学MBA调剂基本要求
最新发布
24年广西大学工商管理学院MBA学费+上课形式+专业介绍

24年广西大学工商管理学院MBA学费+上课形式+专业介绍

24年新疆大学商学院MBA学费+上课形式+专业介绍

24年新疆大学商学院MBA学费+上课形式+专业介绍

24年长江商学院工商管理MBA学费+上课形式+专业介绍

24年长江商学院工商管理MBA学费+上课形式+专业介绍

24年华南理工大学工商管理学院MBA学费+上课形式+专业介绍

24年华南理工大学工商管理学院MBA学费+上课形式+专业介绍

24年广东工业大学管理学院MBA学费+上课形式+专业介绍

24年广东工业大学管理学院MBA学费+上课形式+专业介绍

热门关注
  • 江南大学MBA项目介绍
  • 兰州大学开展多学科交叉研究保护祁连山生态——用智慧守护绿水青
  • 中国人民大学2019年复试分数线
  • 2023沈阳航空航天大学研究生录取名单公示
  • 64调剂网:2017年全国硕士研究生招生考试公告
  • 北京大学举办2022年研究生毕业典礼暨学位授予仪式
  • 重庆大学2018年硕士研究生招生考试初试合格基本分数线
  • 兰州大学2016年MBA深圳/广州调剂预报名通知
  • 2022年南京邮电大学MBA复试分数线及相关说明
关注我们
关注微信公众号,了解更多调剂动态

64调剂网-最权威的MBA/MPA调剂平台

24h调剂热线:15099997889
  • 赞
广东权威的MBA/MPA调剂平台
关于我们 |广告投放 |项目合作
调剂优势 |加入我们 |联系我们
MBA调剂 | MPA调剂 | VIP调剂
如果可以,坚决不二战
担保录·教务松·学校多·专业全
MBA调剂:921733120@qq.com
MPA调剂:811149947@qq.com
调剂热线
广州:020-28142399
东莞:0769-33377791
深圳:13128764510

Copyright © 2012-2020 广东猎鹰教育集团 版权所有

ICP备案号:粤ICP备15055987号

  • 返回顶部
  • 020-28142399
  • 在线咨询
  • 微信公众号