19年深圳大学MBA复试通知院校动态
点击数:
/ 作者:小鹰 / 2019-03-21
深大MBA,深大复试
深圳大学2019年硕士生复试录取办法
复试工作是进一步考察考生的思想品德、专业知识、综合素质和能力是否符合研究生培养要求的重要组成部分,是保证生源质量的关键环节。为加强管理,全面做好复试工作,根据教育部《2019年全国硕士研究生招生工作管理规定》(教学〔2018〕5号)、《关于进一步规范和加强研究生考试招生工作的通知》(教学厅〔2019〕2号)等上级有关研究生招生相关文件精神和我校2019年硕士研究生招生章程,特制定本办法。
一、复试工作原则
1.坚持科学选拔。积极探索并遵循高层次专业人才选拔规律,采取多样化的考察方式方法,确保生源质量。
2.坚持公平公正。做到政策透明、程序公正、结果公开、监督机制健全,维护考生的合法权益。
3.坚持全面考查,突出重点。在对考生德智体基本情况全面考察基础上,突出对专业素质、实践能力以及创新精神等方面的考核。
4.坚持客观评价。业务课考核成绩应量化,综合素质考核也应有明确的等次结果。
5.坚持以人为本,增强服务意识,提高复试工作管理水平。
二、复试工作的领导与组织
1.复试工作由学校研究生招生工作领导小组直接领导,研究生院统一安排,各招生学院(部)具体负责组织实施。
2.各招生学院(部)成立复试工作领导小组,复试工作领导小组根据本办法制订本学院(部)复试工作实施细则,并按专业成立复试小组。
三、复试名单的确定
1.学术学位复试人数按本专业录取指标(不含推免生,下同)的130%(小数点进位,下同),专业学位复试人数按本专业录取指标的150%。
2.第一志愿上线考生数已达到复试人数的专业,不得接收调剂生。
3.第一志愿上线考生按总分从高到低的顺序确定本专业参加复试的考生名单。
四、复试工作安排
1.复试通知
各招生学院(部)负责通知到本单位所有具有复试资格的考生参加复试。
2.招生学院(部)制定和公布复试工作实施细则
各招生学院(部)制定本单位复试工作实施细则,根据复试日程,提前在本院(部)网站公布专业具体的招生指标、复试名单、复试方式、内容、程序等信息。原则上各专业只进行一次复试,各专业如需再次复试须报研究生院审批。
3.复试资格审查及其他复试相关事项
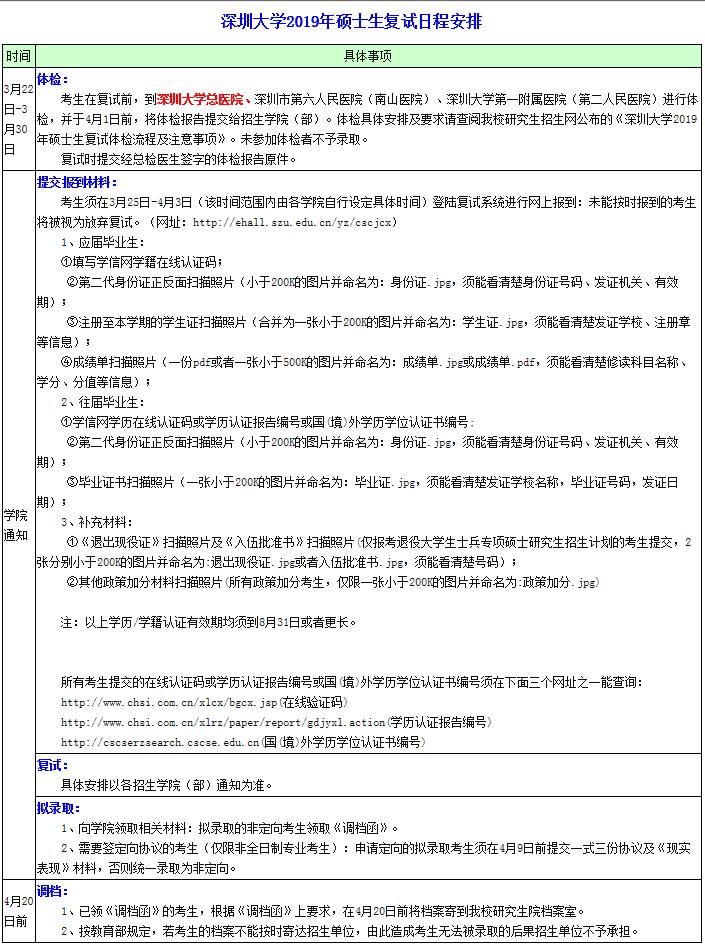
复试资格审查及日程安排详见《深圳大学2019年硕士生复试日程安排》。
五、复试主要方式和内容
参加复试的考生须网上报到,同时确认考试时间、地点。复试时需核验身份证及准考证,禁止携带通讯设备。
(一)复试主要方式(复试满分300分,除MBA、MPA外)
1.专业课笔试(100分)
2.面试(120分)
(1)如果考生人数较多,面试可分组进行。
(2)每个面试小组成员一般不少于5人。
(3)每位考生面试结束后,复试评分人员必须当场独立评分。
(4)条件许可的单位可单独组织对考生的实践(实验)能力考核。主要测试实验和操作技能或解决实际问题的能力。
3.英语测试(80分)
英语测试包括英语口语和听力测试,可设置专业英语笔试,具体考核形式、考试时间由学院制定。
4.工商管理硕士(MBA)、公共管理硕士(MPA)复试满分为200分,会计硕士(MPAcc)复试满分为300分。思想政治理论笔试成绩计入复试总分,具体的复试内容和复试方式由学院根据教指委相关文件精神和专业特点制定。
(二)复试主要内容
为提高复试的选拔性和针对性,各招生学院(部)可以根据专业特点及办学特色确定复试内容。一般应包含以下基本方面:
1.综合素质和能力
(1)思想政治素质、道德品质等;
(2)本学科(专业)以外的学习、科研、社会实践(学生工作、社团活动、志愿服务等)或实际工作表现等方面的情况;
(3)事业心、责任感、纪律性(遵纪守法)、协作性和心理健康情况;
(4)人文素养;
(5)举止、表达和礼仪等。
(5)举止、表达和礼仪等。
2.专业素质和能力
(1)大学阶段学习情况及成绩;
(2)全面考核考生对本学科(专业)理论知识和应用技能掌握程度,利用所学理论分析和解决问题的能力,对本学科发展动态的了解以及在本专业领域发展的潜力;
(3)外语听说写能力和阅读文献能力;
(4)创新精神和创新能力。
(5)与学术学位研究生相比,专业学位研究生复试要更加突出对专业知识的应用、专业能力倾向、实践经验和科研动手能力等方面的考查,同时还应注重对考生兴趣、爱好、特长及就业意向等方面的考查。
六、退役大学生士兵专项硕士研究生招生计划
教育部设立“退役大学生士兵专项硕士研究生招生计划”(以下简称“大学生士兵计划”),专门招收退役大学生士兵攻读硕士研究生。“大学生士兵计划”指标专项专用,不得挪用。我校专项政策如下:
我校士兵计划复试线为:国家B类线,不设单科线。
目前我校符合该计划的第一志愿上线人数不足,因此全部专业学位专业均可接受报考“大学生士兵计划”考生调剂申请,要求考生成绩达到报考专业的大学生士兵计划复试线。各招生学院(部)将符合条件的考生名单上报研究生院,由研究生院审核并统筹安排。
七、调剂规定
第一志愿上线考生数低于复试人数的专业方可接收调剂生参加复试。
(一)调剂基本条件
根据我校高水平大学建设目标,原则上只接收全日制本科毕业于具有推荐优秀应届本科毕业生免试攻读硕士研究生资格院校(不含独立学院)的优质调剂生源报名。学术学位可以向专业学位调剂,专业学位不可向学术学位调剂。报考非全日制专业的考生不可向全日制专业调剂。
初试科目中设有数学的专业,要求接收的调剂生初试考数学,否则在复试时须安排加试数学。其他调剂基本条件说明如下:
(1)须符合《深圳大学2019年硕士生招生简章》中规定的报考条件。
(2)初试成绩符合第一志愿报考专业A类考生的《国家初试成绩基本要求》。
(3)调入专业与第一志愿报考专业相同或相近。
(4)考生初试科目应与调入专业初试科目相同或相近,其中统考科目原则上应相同。
(5)第一志愿报考工商管理、公共管理、旅游管理、工程管理、会计、图书情报、审计专业学位的考生,在满足调入专业报考条件的基础上,可申请相互调剂,但不得调入其他专业,其他专业的考生也不得调入以上7个专业。
第一志愿报考法律硕士(非法学)专业的考生不得调入其他专业,其他专业的考生也不得调入该专业。
报考临床医学类专业学位硕士研究生的考生可按相关政策调剂到其他专业,报考其他专业(含医学学术学位)的考生不可调剂到临床医学类专业学位。
(二)调剂程序
(1)本校研究生院于规定时间内在中国研究生招生信息网(以下简称研招网)的“全国硕士研究生招生调剂服务系统”(以下简称调剂系统)公布生源缺额信息及调剂要求。
(2)有调剂需求并符合调剂条件的考生可登录调剂系统浏览本校发布的生源缺额信息,按研招网要求填报调剂至本校的志愿。不通过调剂系统调剂的考生将无法录取。
(3)有调剂需求的招生学院(部)须在规定时间内通过调剂系统对复试小组遴选的考生发放复试通知。
(4)接到网上复试通知的考生必须在系统上确认同意参加本校复试。
(5)招生学院(部)安排调剂生与一志愿考生一起复试,及时给出复试结果和确定调剂生是否被拟录取。
(6)拟录取的调剂生须在规定时间内登录调剂系统确认本校拟录取通知,否则视为放弃。
八、加分政策
1.参加“大学生志愿服务西部计划”“三支一扶计划”“农村义务教育阶段学校教师特设岗位计划”“赴外汉语教师志愿者”等项目服务期满、考核合格的考生和普通高等学校应届毕业生应征入伍服义务兵役退役后的考生,3年内参加全国硕士研究生招生考试的,初试总分加10分,同等条件下优先录取。
2.高校学生应征入伍服义务兵役退役,达到报考条件后,3年内参加全国硕士研究生招生考试的考生,初试总分加10分,同等条件下优先录取。
3.纳入“退役大学生士兵”专项计划招录的,不再享受退役大学生士兵初试加分政策。
4.参加“选聘高校毕业生到村任职”项目服务期满、考核称职以上的考生,3年内参加全国硕士研究生招生考试的,初试总分加10分,同等条件下优先录取,其中报考人文社科类专业研究生的,初试总分加15分。
5.加分项目不累计,同时满足两项以上加分条件的考生按最高项加分。
九、录取原则
1.严格执行招生政策和规定,严肃招生纪律,坚持公平、公正,维护研究生招生工作的良好信誉和国家研究生学历教育招生考试制度的公信力。
2.根据学校下达的招生指标,按考生入学考试的总成绩(总成绩=初试成绩+复试成绩,下同),满分800分(MBA、MPA满分500分,MPAcc满分600分),并结合考生平时学习成绩和思想政治表现、业务素质以及身体健康状况择优确定拟录取名单。复试成绩只能在复试总分加总时进行四舍五入,保留小数点后两位数。
3.拟录取名单的确定须和当年招生专业目录公布的学科(专业)保持一致。如招生专业目录中公布按一级学科招生,则拟录取名单按一级学科总成绩由高至低确定;如专业目录中公布按二级学科招生,则拟录取名单按二级学科总成绩由高至低确定。
4.有下列情况之一者,不予录取:
(1)思想政治素质和品德审查结果不合格者不予录取。
(2)复试总成绩180分以下者(MBA、MPA120分以下者);
(3)不按时提交复试报到材料或报到材料弄虚作假者;
(4)未到我校指定医院参加体检或体检不合格者不予录取;
(5)报名现场确认截止日期前未取得本科毕业证书的考生不予录取(全日制普通高等院校应届本科毕业生除外);
(6)全日制普通高等院校应届本科毕业生入学报到时(9月1日前)未获得毕业证书者取消录取资格。
十、监督和复议
1.实行责任制度和责任追究制度。各招生学院(部)复试工作领导小组对复试与录取的公平、公正性全面负责,不断完善对复试与录取工作过程的监督。复试时,学校研究生招生领导小组负责纪检、监察的成员到复试现场巡视,对复试与录取工作中不规范的做法及时给予纠正。根据《2019年全国硕士研究生招生工作管理规定》第84条,对在招生工作中有违反国家有关法律法规和招生管理规定行为的招生单位、招生考试机构、主管教育行政部门及其招生工作人员,一律按《普通高等学校招生违规行为处理暂行办法》(教育部令第36号)严肃处理,并追究直接责任人员的责任,造成严重后果和恶劣影响的,还将按规定对有关责任人实行问责。
2.实行信息公布制度。各招生学院(部)须于复试前,在本院(部)网站公布各专业招生指标数、复试基本分数线、复试名单、复试方式、内容、程序等信息。各招生学院(部)在复试结束后,立即将学院同意的复试结果(含复试成绩、总成绩、总排名及拟录取名单)报研究生院,经核准后在本单位公布。招生学院(部)负责将考生的复试成绩以书面形式通知考生。最后拟录取名单由研究生院在深圳大学招生信息网上公示10个工作日。
3.研究生招生工作领导小组认为有必要时,可对考生再次复试。
4.保证投诉、申述和监督渠道的畅通。复试结果公布后,一周内受理考生投诉和申述。当考生对复试结果提出质疑时,各招生学院(部)复试工作领导小组负责向考生做出必要的解释。对投诉和申述问题经调查属实的,及时向学校报告并责成复试小组进行复议。
十一、录取类别、档案调取和定向协议签署
根据教育部规定,研究生录取类别分为两种:非定向研究生(简称非定向生)、定向培养研究生(简称定向生)。我校仅接收学习方式为非全日制的考生申请定向。
拟录取考生如有定向单位(毕业后回定向单位工作),则录取类别选择“定向生”;如没有定向单位,则录取类别选择“非定向生”。
拟录取为非定向的考生,须根据我校发放的《硕士生调档函》,在规定时间内将本人的人事档案通过机要寄到我校研究生院档案室。拟录取为定向的考生,无需调转人事档案,但须完成提交下列材料:
1.在规定时间内将本人现实表现材料寄送至我校研究生院档案室。现实表现需由考生本人档案所在单位的人事、政工部门加盖印章,内容应包括考生的政治态度、思想表现、道德品质、遵纪守法、诚实守信等方面。
2.向我校领取签订定向协议,在复试结束后一周内提交协议(一式三份)。
十二、其它
1.对考生的体检要求参照教育部、卫生部、中国残联印发的《普通高等学校招生体检工作指导意见》(教学〔2003〕3号)、《教育部办公厅、卫生部办公厅关于普通高等学校招生学生入学身体检查取消乙肝项目检测有关问题的通知》(教学厅[2010]2号文)和《关于明确慢性肝炎病人并且肝功能不正常的具体判定标准的函》
(教学司[2010]22号文)的有关规定执行。
2.各招生学院(部)在复试结束后,按研究生院档案室规定对拟录取考生档案进行政审(定向生人事档案按规定留在原工作单位不用调取,其工作学习单位提供现实表现政审材料)。政审结束将档案密封后交研究生院档案室,将政审不合格名单立即报研究生院。
3.持有香港或澳门永久性居民身份证或台湾居住有效身份证明的考生不占招生指标,该类考生复试线为:国家B类线或除思想政治理论成绩后过国家B类线(总分按比例折算),不设单科线。
4.录取的考生请于五月底(以网上公布为准)在深圳大学研究生招生网填写录取通知书邮寄地址。

其他信息:
1.来我校后海校区路线:
(1)从罗湖火车站来校乘车指南:
搭乘机场2线下行,在深圳大学站下车,步行至深圳大学正门(90m);搭乘地铁罗宝线到桃园站下,A出口,步行至深圳大学正门(840m)。
(2)从宝安机场来校乘车指南:
搭乘机场2号线至深圳大学站下车,步行至深圳大学正门(300m);搭乘机场10线下行至深圳大学站下车,步行至深圳大学正门(90m);搭乘地铁罗宝线到桃园站下,A出口,步行至深圳大学正门(840m)。
2.研究生招生办地址:深圳大学办公楼435室
最新发布
热门关注
关注我们
关注微信公众号,了解更多调剂动态
24h调剂热线:15099997889
24h调剂热线:15099997889






